Пускач пмл 4720 з можливістю перемикання з "зірки" в "трикутник" ПМЛ-4720 (в корпусі з кнопками) — електромеханічний пристрій керування й розподілу, що здійснює пуск, розгін, зупинку електродвигуна, що забезпечує його безперервну роботу, захист електродвигуна та під'єднаних ланцюгів від перевантажень за напруги 660 (В) і частоти 50 (Гц). Крім запуску, під час керування електродвигуном пускач перемикання його з зірки в трикутник, що спрощує його запуск, і знижує пускові струми.
Завдяки наявності оболонки з високим ступенем захисту IP54, цей пускач можна експлуатувати в умовах, де є бризки, пил і є ймовірність механічного пошкодження пристрою.
Структура умовного позначення:
- 4 — паротворта величини величини (63 А);
- 7 — пускач реверсивний, з хутро. й електричним блокуванням, з вбудованим тепловим реле;
- 2 – с кнопками "пуск-стоп", IP54 — оболонка, що забезпечує захист від впливу зовнішніх пошкоджень, і від внутрішніх до яких може зробити пилове засмічення, крім цього, є всебічний захист від бризок.;
- 0 – 1НО — вигляд і кількість контактів у допоміжному ланцюзі.
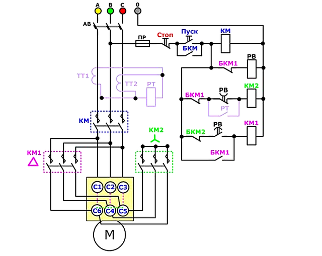
Пристрій пускача й принцип роботи:
Ця схема пуска містить три контакти (КМ, КМ-2, КМ-3), кожен із яких виконує різні функції:
- КМ — вмикає і вимикає двигун;
- КМ2- контакти цього контактора виконують роль перемичок для увімкнення асинхронного двигуна «трикутником»;
- КМ3 — під'єднує перемички для увімкнення «зіркою» до однієї половині клемника, на іншу подається живлення.
При увімкнення пуска через блок контакту струм надходить на контактор КМ, після цього напруга подається на релі часу (РВ), вона починає відлік встановленого часу, разом із цим через замкнутий контакт із реле проходить напругу та подається на КМ-3 і двигун запускається «зіркою».
Після встановленого часу спрацьовує реле часу, КМ-3 вимикається. Напруга через контакт РВ подається на замкнутий блок контактор КМ-3, а потім на контактор КМ-2 електродвигун перемикається в «трикутник».
Схема, загалом, до опису принципу роботи:

Позначення в схемі:
- БКМ, БКМ1, БКМ2 — блок контакт (номер контакту відповідає номеру контактора);
- контактори КМ, КМ1, КМ2;
- автомат;
- кнопки "пуск" и "стоп";
- реле тока - РТ;
- реле времени - РВ.
Умови експлуатації:
Основні характеристики пускача:
- Номінальна напруга втягувальної котушки: 110, 220, 380, 400, 415, 440 (В);
- Номінальна напруга щодо ізоляції: 660 (В);
- Номінальний струм головного ланцюга: 63 (А);
- Потужність двигуна: 30 (кВт).
Рекомендується монтаж:
- на рівну поверхню у вертикальному положенні;
- на висоті над рівнем моря, що не перевищує 2 км;
- температура довкілля від -45 до +40 °C;
- у вибухобезпечному середовищі.
Рекомендований щомісячний огляд і чищення елементів, для профілактики.
Купити реверсивний електромагнітний пускач ПМЛ-4720 можна зі складу в Дніпропетровці, або будь-якою зручною для вас поштовою службою на всій території України.
| Основні | |
|---|---|
| Виробник | Етал |
| Країна виробник | Україна |
| Теплове реле | Так |
| Тип керуючого струму | Змінний |
| Ступінь захисту IP | 54 |
| Кількість замикаючих контактів | 3 шт. |
| Кількість розмикальних контактів | 3 шт. |
| Кнопка "Вперед" | Ні |
| Кнопка "Стоп" | Так |
| Кнопка "Пуск" | Так |
| Наявність корпусу | Так |
| Габаритні розміри | |
| Вага | 9.2 г |
| Користувальницькі характеристики | |
| Маса | 9.2 |
| Номінальна напруга втягуючої котушки | 110, 220, 380, 400, 415, 440 (В) |
| Максимальна частота включень | 3600/1200 (вкл/год) |
| Номінальна напруга ізоляції | 660 В |
| Номінальний струм головного ланцюга | 63 А |
| Потужність двигуна | 59 кВт |
| Розміри | 225х225х80 (мм) |
| Потужність, споживана котушкою контактора, включення/утримання | 200±35/20±4 (ВА) |
| Габаритні розміри | 367х288х196 (мм) |
| Номінальний робочий струм | 60, 60, 40 (А) |
- Ціна: Ціну уточнюйте


